| 文号 | 索引号 | 00bfx-00000-2025-00080 | 关键词 | ||
| 主题分类 | 自然资源 | 体裁分类 | 服务对象 |
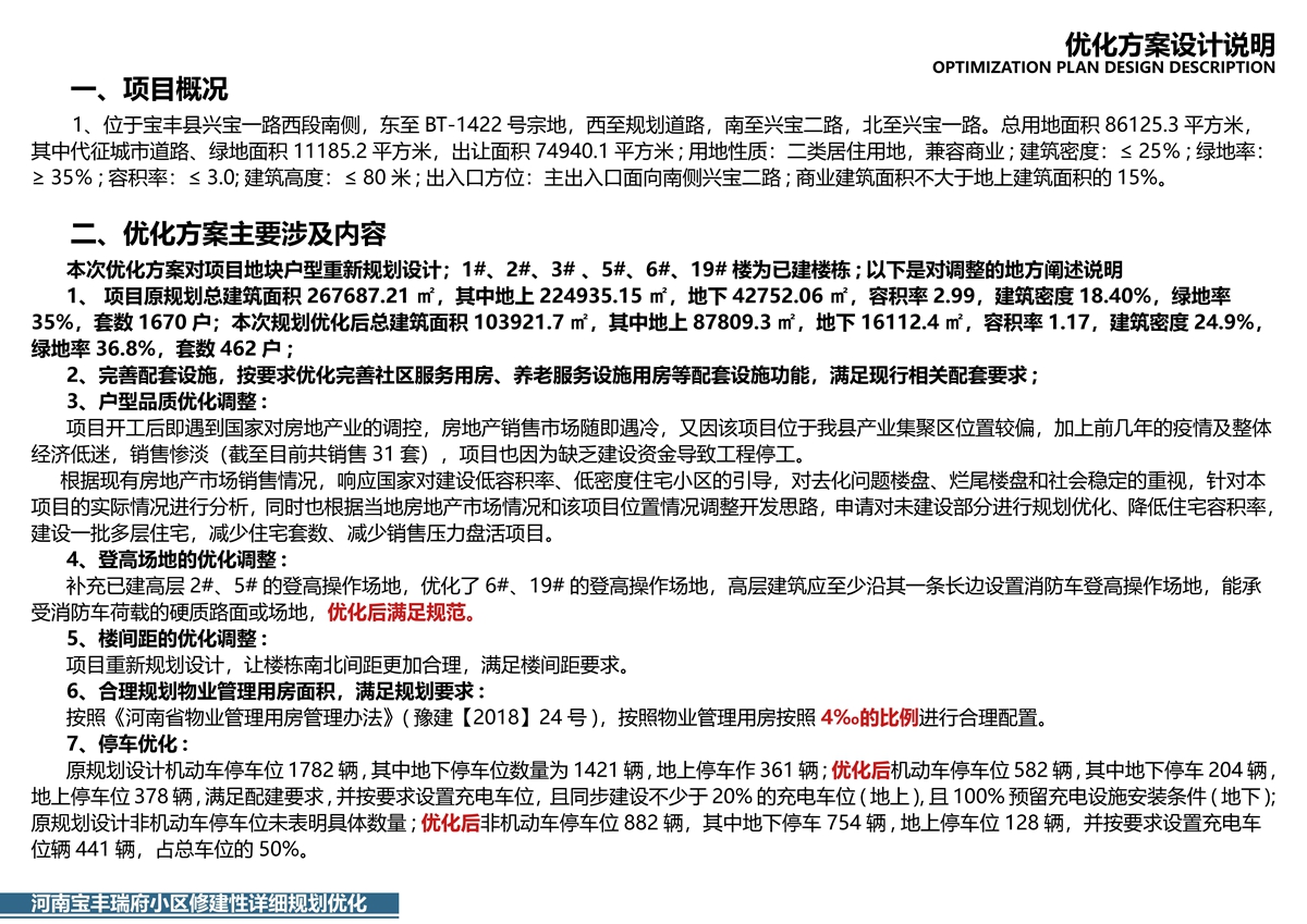
根据《中华人民共和国城乡规划法》及有关法律法规规定,现将经宝丰县自然资源管理和城乡规划委员会二〇二四年第四次会议审议通过,拟批准的河南宝丰瑞府小区修建性详细规划优化予以公示。
规划设计单位:深圳建昌工程设计有限公司
建设单位:平顶山市海泓房地产开发有限公司
建设地点:平顶山市宝丰县兴宝一路西段南侧
建设用地面积:74940.1平方米
总建筑面积 :103921.7平方米
本规划方案优化即将进入审批阶段,现面向社会公示,凡对本规划方案优化有异议,或认为该项目的建设对任何单位或个人会造成利益损害的,请自公示之日起7个工作日内向我局提出书面意见,我局将在公示期满后,综合分析有关单位或个人意见,并按照有关技术规范和规定,对规划方案优化修改完善后依法依规办理规划许可手续。
联系电话:0375-6506662 0375-6509998
宝丰县自然资源局
2025年09月25日

















宝丰人民政府版权所有 网站标识码:4104210001
联系电话:0375-6522162 邮编:467400