宝丰县人民政府门户网站 今天是
繁体
|
本网站已经支持IPV6
进入适老模式
无障碍阅读
网站首页
新闻中心
走进宝丰
政府信息公开
政务服务
互动交流
专题专栏
国务院
政府数据
您的位置:
首页
>
专题栏目
>
涉企行政检查公示
>
宝丰县司法局
>
检查标准
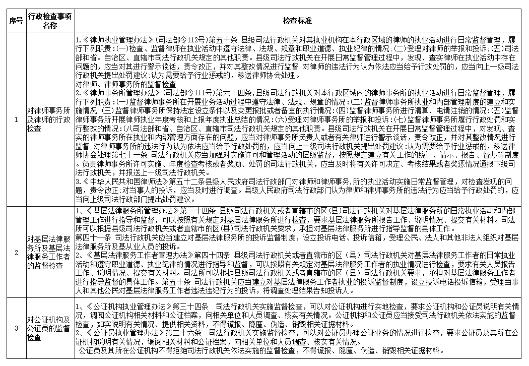
行政检查标准
来源:
发布时间:
2025-09-29
浏览次数:
:
次
【打印正文】
上一篇:
没有上一篇
下一篇:
没有下一篇
宝丰人民政府版权所有 网站标识码:4104210001
联系电话:0375-6522162 邮编:467400
ICP证号:豫ICP备05017732号-1
豫公网安备 41042102000032号